游客,您好
注册 登陆 退出 登录帮助 用户中心 搜索 康佳电视串号检测 备用网址 关于 加入收藏
家电 电脑 平板 游戏 数据 软件 电玩 东芝 L G BOE 微鲸 夏普 风行 暴风 麦龙 联通 金正 鼎科 论坛
虹星 三星 厦华 熊猫 联想 同方 韩电 乐视 拓步 CNC 看尚 小米 PPTV 杂牌 中韩 现代 惠科 理想 山水
[电视机] [影碟机] [音响功放] [冰箱空调] [汽车电路] [家用电器] [电器配件] [刷机教程]                    
家电 - 电视机 - 长虹 - 显象管型 - 浏览家电
长虹C2992彩电综合故障的检修
发布日期:2013-3-11 9:00:18 作者: 出处: 浏览:146 人次 【

长虹C2992彩电综合故障的检修
2001年,第40期,类别:彩电维修

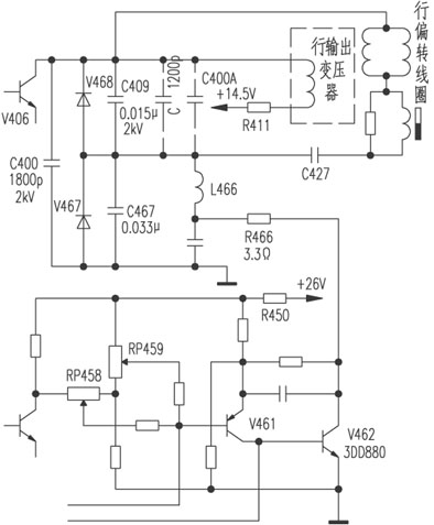
  修理一台长虹C2992彩电,其故障现象是开机三无。经检查,开关电源的145V主电源输出端电压仅30V,断开行供电回路中的R411,用假负载接于开关电源主电源输出端,测主电源电压正常,证明故障在行电路。万用表置电阻挡,红表笔接地、黑表笔接行输出管V406 c极,测得直流电阻仅为600Ω,正常应无穷大。取下行输出管检测,完好;万用表置R×1挡在路测量,发现V468正反向电阻值均为19Ω,但拆下V468检查,也完好。由附图电路分析,再拆下C409检查,也无异常。顺着印板走线查,发现印板焊接面有一只1200pF的瓷片电容与C409并联,并用胶粘在印板上。这只电容在随机的电路图中没有画出,也无元件编号。焊开这只电容的一脚测量,未见异常。至此,故障部位的元件已全部拆下检查,可印板上V468两端正反向19Ω的直流电阻值依然存在。查印刷线路走线,未见异常。印板焊接面已无原因可查,只有查元件面。但元件面被行输出变压器和行管散热板挡住视线,不便检查,只好拆下散热板,发现紧*行输出变压器脚的一个旯旮“躲”着一只印板元件面印有编号为C400A的瓷片电容,这只C400A在电原理图中也没有绘出,其焊接面焊着前述的1200pF无编号电容并涂上胶,所以在前面的检查中没有发现这只电容。拆除C400A(拆除过程中C400A被夹碎,从碎片中可看出内部已击穿碳化),再测印板上V468的两个焊点,直流电阻值上升为无穷大,证明C400A击穿。根据电原理图分析,C400A是用来调整C409的参数误差的,估计容量约1000pF左右。用一只820pF/2kV的电容代替C400A,其他拆下来的元件恢复原位,通电试机图声出现,但画面左右枕形失真严重,且调RP458无效。经分析,当C400A击穿时,行输出管c极145V直流电通过C400A→L466→R466→V462→到地,这条通路中最容易受损的是枕形校正输出管V462。因为C400A被击穿的瞬间,行输出管还在工作,加在这条通路上的电压就不仅是145V直流电压,还有一千多伏的行逆程脉冲电压,其直流分量可顺利通过L466,足以将V462击穿。拆下V462测量,果然已击穿。V462型号为3DD880,因无此型号管,试选一只Vceo为250V的3DD325管代换,此时左右枕形失真消除,但又出现行幅不足现象,左右两边各差约4cm不满幅。调整行幅电位器RP459至极限,行幅仍然不足。因为此机芯是有行幅调整功能的,所以不能简单地采用增大行逆程电容容量的方法解决,应查明行幅压缩的真正原因。分析认为:行幅不足是C400A击穿后引发的伴随性故障,两者之间一定存在着必然联系。于是又再度审视C400A击穿后产生的有害作用:1.高压直流分量经过L466、R466将V462击穿;2.行逆程脉冲完全加到C467上将C467击穿。C467是一只聚脂薄膜电容,这种电容被过压击穿后具有自愈性,但是其容量会降低。用同规格电容更换后通电观察,行幅展开。最后调整RP458至左右枕形失真最小即可。
                               云南昭通 侯礼坤

共有1条家电 页次:1/1 分页: 9 1 :
发布人:----- 】·【推荐好友】·【打印】·【顶部
相关家电
[平板型] ·HS280-4N02【电源板】HS280-4N02电源常见故障检修技...2013-10-10
[显象管型] ·三洋CK29F90PN三无检修一例.2013-08-18
[显象管型] ·大屏幕彩电维修资料---场扫描电路故障检修 2013-08-18
[显象管型] ·彩电场输出块损坏原因及检修实例 2013-08-18
[显象管型] ·彩电屏幕回扫线故障的常见原因及检修技巧2013-08-18
相关评论
   系统暂时关闭评论功能!
最新家电
 长虹液晶电视数据查找...
 GBJ25005 GBJ2501 GB...
 U盘刷机的准备U盘和基...
 AOZ1037的引脚功能
 AOZ3015AI的引脚功能
 刷你的数据灯都不亮了...
热门家电
 AOZ3015AI的引脚功能
 TCL超级芯片8859CSNG...
 海信变频压缩机UVW三...
 JT1199,CH341编程...
 松下NN-K652电脑...
 松下电饭煲显示U15
推荐家电
文章搜索
关键字:
网站声明 | 网站留言 | 友情链接 | 与我在线
Copyright ? 数据之家 All Rights Reserved.2002-2099
邮:2843417081@qq.com