游客,您好
注册 登陆 退出 登录帮助 用户中心 搜索 康佳电视串号检测 备用网址 关于 加入收藏
家电 电脑 平板 游戏 数据 软件 电玩 东芝 L G BOE 微鲸 夏普 风行 暴风 麦龙 联通 金正 鼎科 论坛
虹星 三星 厦华 熊猫 联想 同方 韩电 乐视 拓步 CNC 看尚 小米 PPTV 杂牌 中韩 现代 惠科 理想 山水
[电视机] [影碟机] [音响功放] [冰箱空调] [汽车电路] [家用电器] [电器配件] [刷机教程]                    
家电 - 电视机 - 其它 - 显象管型 - 浏览家电
串行存储通用读写器
发布日期:2013-7-5 8:31:07 作者: 出处: 浏览:70 人次 【


串储IC卡通用读写器

串行非易失存储器广泛应用与CALL机、手机已及仪表等领域,由相同芯片封装而成的IC卡也在IC卡电表等产品中广泛使用。

常用的串行存储器分为24系列与93系列两种,分别有自己独特的通讯协议。24系列目前市面常见的有24C01A/02/04/08/16/32/64/256。93系列常见有93C46/56/66/76/86。做为手机或CALL的码片广泛存在于这些通讯设备中。因此这些器件的读写成为维修的最基本问题。

由于串行存储器的接口简单,可使用PC机的打印机接口直接控制,无需外部电源,制作使用极其方便,我们将分两部分介绍。

一、24CXX串行存储器的读写

使用打印机接口的24CXX读写器原理图如下所示:

 

 

注:IC卡封装的管脚定义与IC芯片的的管脚定义不同。

24CXX.EXE使用和界面与BA51.EXE完全一致,与BA51.EXE的区别为24CXX.EXE的lockbit及unlock菜单无效.

编程器PC界面程序的中英对照如下:


Type 选择器件类型
Read 读出器件内容
Auto 自动擦除、空白检查、编程、校验及加密。
Blank check 空白检查
Erase 擦除器件
Program 编程器件
Verify 校验器件
locK bit (无)
Load 将磁盘文件调入缓冲区
Save 将缓冲区存入磁盘
eDit 编辑缓冲区
clear Memory 清除缓冲区
Unlock (无)
abOut 显示当前版本
Quit 退出至DOS

同时在屏幕的底部显示调入的文件名,起始及结束地址,以及校验和。



24CXX.EXE约26.7Kbytes,使用打印口LPT1(即口地址为378H),支持ATMEL 24C01A/02/04/08/16/32/64/128/256的读写,以及与ATMEL产品兼容的芯片的编程,读写速度完全取决于芯片的速度,写完一片24C256需102秒,每一字节约3.1ms。读者可按照上图自制,并下载24CXX.EXE即可。

24系列芯片提供了按页写入的模式,以提高芯片的读写速度,页面的大小为8-64字节,与具体芯片有关,使用页写模式并结合顺序读出可得到极高的读写速度,以下列出对24C32-24C256使用高速读写的实测数据。其所需时间为写完整片,然后再逐一字节读出校验的时间总和。
芯片型号 整片编程时间 平均每字节编程时间 备注
24C32 1秒 244微秒  
24C64 2秒 244微秒  
24C128     无测试芯片
24C256 4秒 122微秒  

 

 

二、93CXX串行存储器的读写

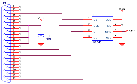
使用打印机接口的93CXX读写器原理图如下所示:



注:不同封装的管脚定义有区别。

常见的93系列存储器有93C46/56/66/76/86,容量分别为1K/2K/4K/8K/16K位。93CXX支持以上5种型号,使用打印口LPT1(即口地址为378H)。

编程器PC界面程序的中英对照如下:


Type 选择器件类型
Read 读出器件内容
Auto 自动擦除、空白检查、编程、校验及加密。
Blank check 空白检查
Erase 擦除器件
Program 编程器件
Verify 校验器件
locK bit (无)
Load 将磁盘文件调入缓冲区
Save 将缓冲区存入磁盘
eDit 编辑缓冲区
clear Memory 清除缓冲区
Unlock (无)
abOut 显示当前版本
Quit 退出至DOS

同时在屏幕的底部显示调入的文件名,起始及结束地址,以及校验和。

共有1条家电 页次:1/1 分页: 9 1 :
发布人:----- 】·【推荐好友】·【打印】·【顶部
相关家电
[显象管型] ·串行存储通用读写器 2013-07-05
相关评论
   系统暂时关闭评论功能!
最新家电
 长虹液晶电视数据查找...
 GBJ25005 GBJ2501 GB...
 U盘刷机的准备U盘和基...
 AOZ1037的引脚功能
 AOZ3015AI的引脚功能
 刷你的数据灯都不亮了...
热门家电
 AOZ3015AI的引脚功能
 TCL超级芯片8859CSNG...
 海信变频压缩机UVW三...
 JT1199,CH341编程...
 松下NN-K652电脑...
 松下电饭煲显示U15
推荐家电
文章搜索
关键字:
网站声明 | 网站留言 | 友情链接 | 与我在线
Copyright ? 数据之家 All Rights Reserved.2002-2099
邮:2843417081@qq.com