游客,您好
注册
登陆
退出
登录帮助
用户中心
搜索
康佳电视串号检测
备用网址
关于
加入收藏
家电
电脑
平板
游戏
数据
软件
电玩
东芝
L G
BOE
微鲸
夏普
风行
暴风
麦龙
联通
金正
鼎科
论坛
虹星
三星
厦华
熊猫
联想
同方
韩电
乐视
拓步
CNC
看尚
小米
PPTV
杂牌
中韩
现代
惠科
理想
山水
[
电视机
]
[
影碟机
]
[
音响功放
]
[
冰箱空调
]
[
汽车电路
]
[
家用电器
]
[
电器配件
]
[
刷机教程
]
家电
-
电视机
-
长虹
-
显象管型
- 浏览家电
长虹D2526A彩电损电源调整管
发布日期:2013-3-11 8:57:55 作者: 出处: 浏览:
82
人次 【
大
中
小
】
长虹彩电V816漏电造成开机即损电源调整管
2002年,第10期,类别:彩电维修
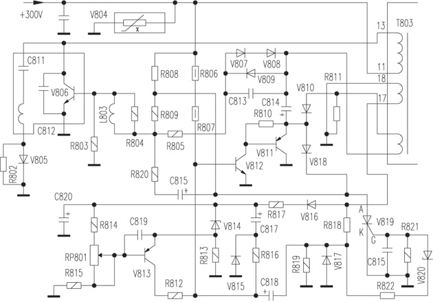
一台长虹D2526A型彩电开机呈现无图、无声、无光现象,电源指示灯也不亮。打开机壳,发现电源3.15A保险管内部烧黑,保险丝熔断,说明电源部分有严重短路故障。如附图所示,分别用开路法检查电容C809、压敏电阻V804、电源开关管V806,查得V806(图标为2SC4745,实物为C4706)已击穿短路,考虑到V806击穿短路有一定原因,据经验怀疑*近大功率电阻R811的电容C814(47μF/50V)有问题,但拆下检查正常。仔细观察,发现R811(22Ω/3W)一端焊点存在裂纹,以为这是故障根源所在,将其重新焊牢后更换调整管V806及3.15A保险管,并将C814换新,开机监测+B(+130V主电源电压)两端电压,还未来得及看清万用表指针摆动的位置,保险管又烧了,V806再次击穿。看来引起V806击穿的直接原因还未找到。仔细分析,电源调整管在开机瞬间就击穿,必须重点检查与开关变压器T803正反馈绕组、取样绕组相连的部分电路,查正反馈电路V807、V808、V809、C813等元件均正常,当查到与取样绕组相连的二极管V816(2CZ5295G)时,终于发现该二极管反向漏电严重,由此引起V806瞬间过压击穿。用现有的快恢复二极管RG2A代换V816,用正品C4706换下已损的V806,装上3.15A新保险管,监测+B电压和行电流,测得主电源电压+130V正常,无信号呈蓝屏时行电流为300mA,故障排除。
分析V816损坏的原因,在于它底面紧贴主板而顶面*近大功率电阻R811,工作于热环境条件下,由于长期受烘烤而变质。笔者用体积稍大的二极管RG2A代替,并将其引脚抬高并与R811水平方向隔开一定距离,这样处理后,故障彻底排除。
共有
1
条家电 页次:1/1
分页:
9
1
:
发布人:
-----
【
大
中
小
】·【
推荐好友
】·【
打印
】·【
顶部
】
相关家电
[
显象管型
]
·
长虹D2526A彩电损电源调整管
2013-03-11
相关评论
系统暂时关闭评论功能!
最新家电
长虹液晶电视数据查找...
GBJ25005 GBJ2501 GB...
U盘刷机的准备U盘和基...
AOZ1037的引脚功能
AOZ3015AI的引脚功能
刷你的数据灯都不亮了...
热门家电
AOZ3015AI的引脚功能
TCL超级芯片8859CSNG...
海信变频压缩机UVW三...
JT1199,CH341编程...
松下NN-K652电脑...
松下电饭煲显示U15
推荐家电
文章搜索
关键字:
网站声明
|
网站留言
|
友情链接
|
与我在线
Copyright ?
数据之家
All Rights Reserved.2002-2099
邮:2843417081@qq.com